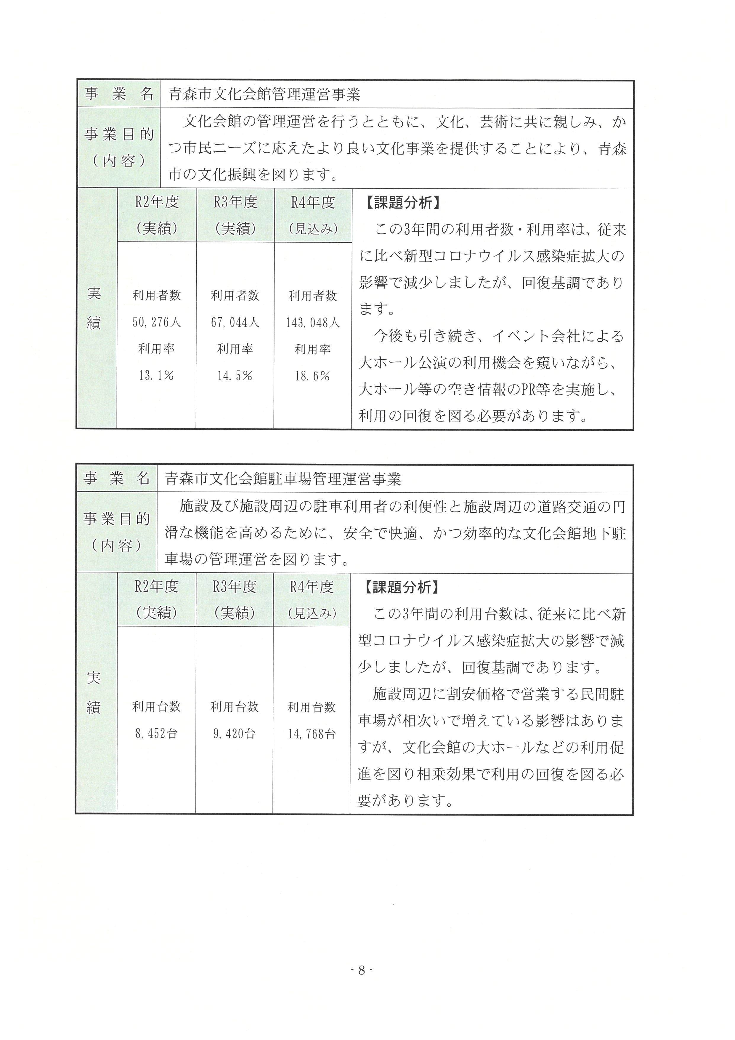
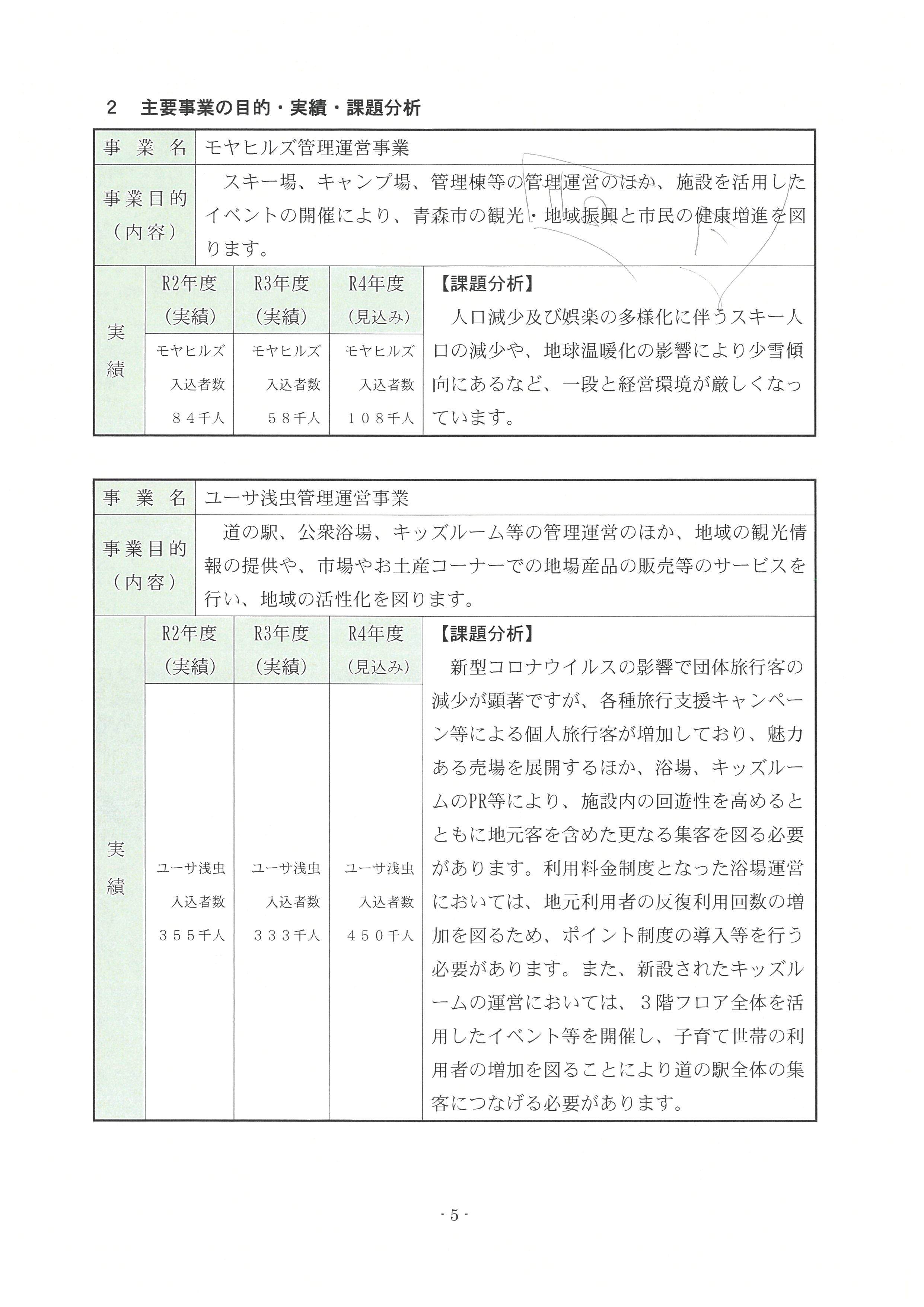
ロゴ画像

  • HOME
  • WINTER
  • GREEN
  • CABIN
  • CAMP
  • HILLSCLUB
  • ACCESS
  • お問い合せ
  • LINK
  • 管理者について
 














































  • スキー場ご利用者様へ(告知)
  • スキー場の行動規則
  • リフト利用のお客様へ
  • スキー場利用時の滑走具について
  • 2025シーズンのリフト料金について
  • スノーボードパークについて
  • 学校関係者の皆様へ
  • お支払いについて
  • GREEN
  • WINTER
  • 駐車場及び施設位置
  • 無人航空機(ドローン)の飛行について
Copyright MOYA HILLS. All Rights Reserved.